5.4.3.57 IfcRelReferencedInSpatialStructure(关系在空间结构中引用)
5.4.3.57.1 语义定义(Semantic definition)
对象化关系 IfcRelReferencedInSpatialStructure 用于将元素分配给项目空间结构中除其主要包含的层级之外的其他层级。它还用于将系统连接到其服务的相关空间元素。
任何元素都可以被引用到零个、一个或多个空间结构层级。而 IfcRelContainedInSpatialStructure 关系要求是层次化的(一个元素只能包含在一个空间结构元素中),IfcRelReferencedInSpatialStructure 不限于层次化。
可以分配给元素的预定义空间结构元素包括:
- 场地,作为 IfcSite
- 设施,作为 IfcFacility 或其子类型 IfcBridge、IfcBuilding、IfcMarineFacility、IfcRailway 或 IfcRoad
- 设施的一部分,作为 IfcFacilityPart,或更具体地作为 IfcBuildingStorey 或 IfcSpace
元素也可以被引用到作为 IfcSpatialZone 提供的空间区域。
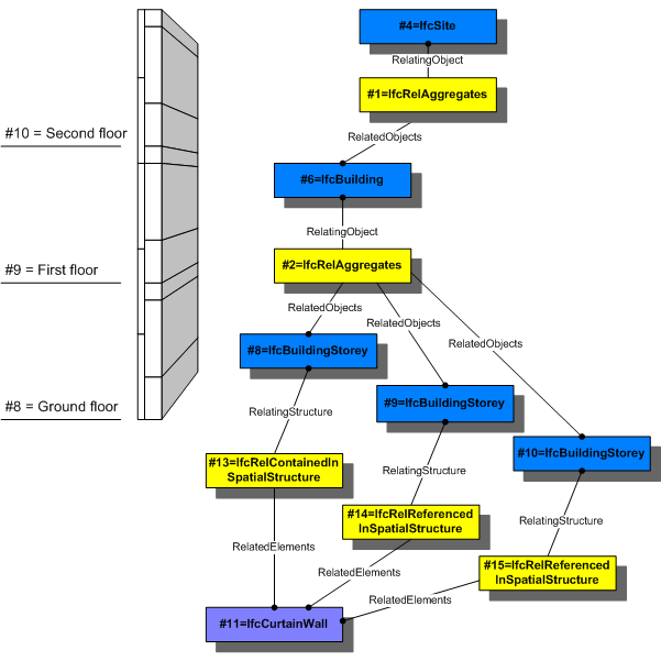
图 5.4.3.57.A 显示了 IfcRelContainedInSpatialStructure 和 IfcRelReferencedInSpatialStructure 的用法,将一个 IfcCurtainWall 分配给空间结构中的两个不同层级。它主要包含在底层中,并在第一层和第二层中被额外引用。

5.4.3.57.2 实体继承(Entity inheritance)
-
- IfcRelReferencedInSpatialStructure
- IfcRelConnectsElements
- IfcRelConnectsPortToElement
- IfcRelConnectsPorts
- IfcRelConnectsStructuralActivity
- IfcRelConnectsStructuralMember
- IfcRelContainedInSpatialStructure
- IfcRelCoversBldgElements
- IfcRelCoversSpaces
- IfcRelFillsElement
- IfcRelFlowControlElements
- IfcRelInterferesElements
- IfcRelPositions
- IfcRelSequence
- IfcRelServicesBuildings
- IfcRelSpaceBoundary
5.4.3.57.3 特性(Attributes)
| # | 特性(Attributes) | 类型 | 描述 |
|---|---|---|---|
| IfcRoot (4) | |||
| 1 | GlobalId | IfcGloballyUniqueId |
在整个软件世界中分配全局唯一标识符。 |
| 2 | OwnerHistory | OPTIONAL IfcOwnerHistory |
分配有关该对象当前所有权的信息,包括所有者参与者、应用程序、本地标识以及捕获到的关于对象近期更改的信息。 |
| 3 | Name | OPTIONAL IfcLabel |
供参与的软件系统或用户使用的可选名称。对于某些 IfcRoot 的子类型,可能需要插入 Name 特性。这将通过 where 规则强制执行。 |
| 4 | Description | OPTIONAL IfcText |
可选的描述,用于提供信息性注释。 |
| 点击显示 4 个隐藏的继承特性 点击隐藏 4 个继承特性 | |||
| IfcRelReferencedInSpatialStructure (2) | |||
| 5 | RelatedElements | SET [1:?] OF IfcSpatialReferenceSelect |
一组对象,这些对象在此空间结构层级中被引用。 |
| 6 | RelatingStructure | IfcSpatialElement |
空间结构元素,对象在此中被引用。一个对象可以被引用到项目空间结构的多个元素中。 |
5.4.3.57.4 形式化命题(Formal propositions)
| 名称 | 描述 |
|---|---|
| AllowedRelatedElements |
关系对象不得用于将其他空间结构元素包含到空间结构元素中。空间结构的层次结构使用 IfcRelAggregates 定义。例外:IfcSpace 可以被另一个空间结构元素引用,特别是 IfcSpatialZone。 |
|
|
5.4.3.57.8 概念用法(Concept usage)
| 概念 | 用法 | 描述 | |
|---|---|---|---|
| IfcRoot (2) | |||
| Revision Control | General |
使用 IfcOwnerHistory 捕获所有权、历史记录和合并状态。 |
|
| Software Identity | General |
IfcRoot 分配全局唯一 ID。此外,它还可以为概念提供名称和描述。 |
|
| IfcRelationship (2) | |||
| Revision Control | General |
使用 IfcOwnerHistory 捕获所有权、历史记录和合并状态。 |
|
| Software Identity | General |
IfcRoot 分配全局唯一 ID。此外,它还可以为概念提供名称和描述。 |
|
| IfcRelConnects (2) | |||
| Revision Control | General |
使用 IfcOwnerHistory 捕获所有权、历史记录和合并状态。 |
|
| Software Identity | General |
IfcRoot 分配全局唯一 ID。此外,它还可以为概念提供名称和描述。 |
|
| 点击显示 6 个隐藏的继承概念 点击隐藏 6 个继承概念 | |||
| IfcRelReferencedInSpatialStructure (2) | |||
| Revision Control | General |
使用 IfcOwnerHistory 捕获所有权、历史记录和合并状态。 |
|
| Software Identity | General |
IfcRoot 分配全局唯一 ID。此外,它还可以为概念提供名称和描述。 |
|
5.4.3.57.9 形式化表示(Formal representation)
ENTITY IfcRelReferencedInSpatialStructure
SUBTYPE OF (IfcRelConnects);
RelatedElements : SET [1:?] OF IfcSpatialReferenceSelect;
RelatingStructure : IfcSpatialElement;
WHERE
AllowedRelatedElements : SIZEOF(QUERY(temp <* RelatedElements | ('IFC4X3_DEV_62887e3f.IFCSPATIALSTRUCTUREELEMENT' IN TYPEOF(temp)) AND (NOT ('IFC4X3_DEV_62887e3f.IFCSPACE' IN TYPEOF(temp)))
)) = 0;
END_ENTITY;