5.4.3.52 IfcRelContainedInSpatialStructure(关系包含于空间结构)
5.4.3.52.1 语义定义(Semantic definition)
此对象化关系 IfcRelContainedInSpatialStructure 用于将元素分配到空间项目结构的特定层级。任何元素只能被分配一次到空间结构的特定层级。哪个层级与哪种类型的元素相关的问题,只能在特定项目的上下文中回答,并且可能在不同区域有所不同。
元素在空间结构中的包含关系必须是层级关系;一个元素只能包含在一个空间结构元素中。元素与空间结构之间的引用关系不必是层级关系;也就是说,一个元素可以引用多个空间结构元素。
同一类型元素的实例可以根据实例的上下文分配给不同的空间结构元素。
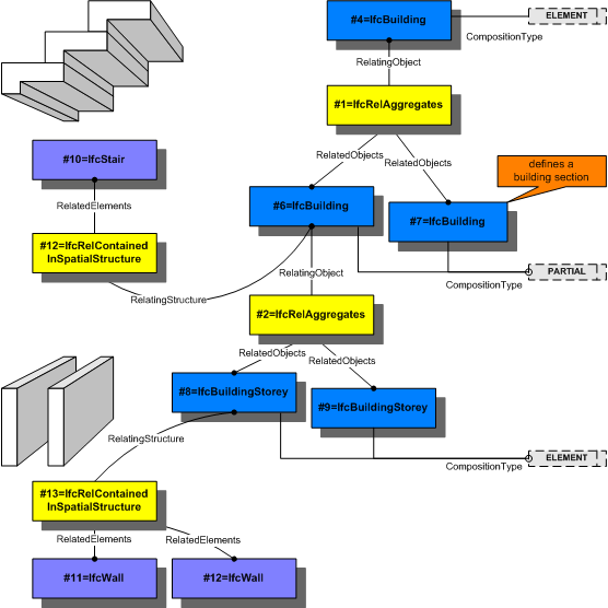
图 5.4.3.52.A 显示了 IfcRelContainedInSpatialStructure 在空间结构内不同层级分配楼梯和两堵墙的使用。

5.4.3.52.2 实体继承(Entity inheritance)
-
- IfcRelContainedInSpatialStructure
- IfcRelConnectsElements
- IfcRelConnectsPortToElement
- IfcRelConnectsPorts
- IfcRelConnectsStructuralActivity
- IfcRelConnectsStructuralMember
- IfcRelCoversBldgElements
- IfcRelCoversSpaces
- IfcRelFillsElement
- IfcRelFlowControlElements
- IfcRelInterferesElements
- IfcRelPositions
- IfcRelReferencedInSpatialStructure
- IfcRelSequence
- IfcRelServicesBuildings
- IfcRelSpaceBoundary
5.4.3.52.3 特性(Attributes)
| # | 特性(Attributes) | 类型 | 描述 |
|---|---|---|---|
| IfcRoot (4) | |||
| 1 | GlobalId | IfcGloballyUniqueId |
在整个软件世界中分配全局唯一标识符。 |
| 2 | OwnerHistory | OPTIONAL IfcOwnerHistory |
分配有关该对象当前所有权的信息,包括所有者参与者、应用程序、本地标识以及捕获到的关于对象近期更改的信息。 |
| 3 | Name | OPTIONAL IfcLabel |
供参与的软件系统或用户使用的可选名称。对于某些 IfcRoot 的子类型,可能需要插入 Name 特性。这将通过 where 规则强制执行。 |
| 4 | Description | OPTIONAL IfcText |
可选的描述,用于提供信息性注释。 |
| 点击显示 4 个隐藏的继承特性 点击隐藏 4 个继承特性 | |||
| IfcRelContainedInSpatialStructure (2) | |||
| 5 | RelatedElements | SET [1:?] OF IfcProduct |
包含在此空间结构层级中的产品集合。 |
| 6 | RelatingStructure | IfcSpatialElement |
元素所包含的空间结构元素。任何元素只能包含在项目空间结构的一个元素中。 |
5.4.3.52.4 形式化命题(Formal propositions)
| 名称 | 描述 |
|---|---|
| WR31 |
关系对象不得用于将其他空间结构元素包含到空间结构元素中。空间结构的层级通过 IfcRelAggregates 定义。 |
|
|
5.4.3.52.5 概念用法(Concept usage)
| 概念 | 用法 | 描述 | |
|---|---|---|---|
| IfcRoot (2) | |||
| Revision Control | General |
使用 IfcOwnerHistory 捕获所有权、历史记录和合并状态。 |
|
| Software Identity | General |
IfcRoot 分配全局唯一 ID。此外,它还可以为概念提供名称和描述。 |
|
| IfcRelationship (2) | |||
| Revision Control | General |
使用 IfcOwnerHistory 捕获所有权、历史记录和合并状态。 |
|
| Software Identity | General |
IfcRoot 分配全局唯一 ID。此外,它还可以为概念提供名称和描述。 |
|
| IfcRelConnects (2) | |||
| Revision Control | General |
使用 IfcOwnerHistory 捕获所有权、历史记录和合并状态。 |
|
| Software Identity | General |
IfcRoot 分配全局唯一 ID。此外,它还可以为概念提供名称和描述。 |
|
| 点击显示 6 个隐藏的继承概念 点击隐藏 6 个继承概念 | |||
| IfcRelContainedInSpatialStructure (2) | |||
| Revision Control | General |
使用 IfcOwnerHistory 捕获所有权、历史记录和合并状态。 |
|
| Software Identity | General |
IfcRoot 分配全局唯一 ID。此外,它还可以为概念提供名称和描述。 |
|
5.4.3.52.6 形式化表示(Formal representation)
ENTITY IfcRelContainedInSpatialStructure
SUBTYPE OF (IfcRelConnects);
RelatedElements : SET [1:?] OF IfcProduct;
RelatingStructure : IfcSpatialElement;
WHERE
WR31 : SIZEOF(QUERY(temp <* RelatedElements | 'IFC4X3_DEV_62887e3f.IFCSPATIALSTRUCTUREELEMENT' IN TYPEOF(temp))) = 0;
END_ENTITY;